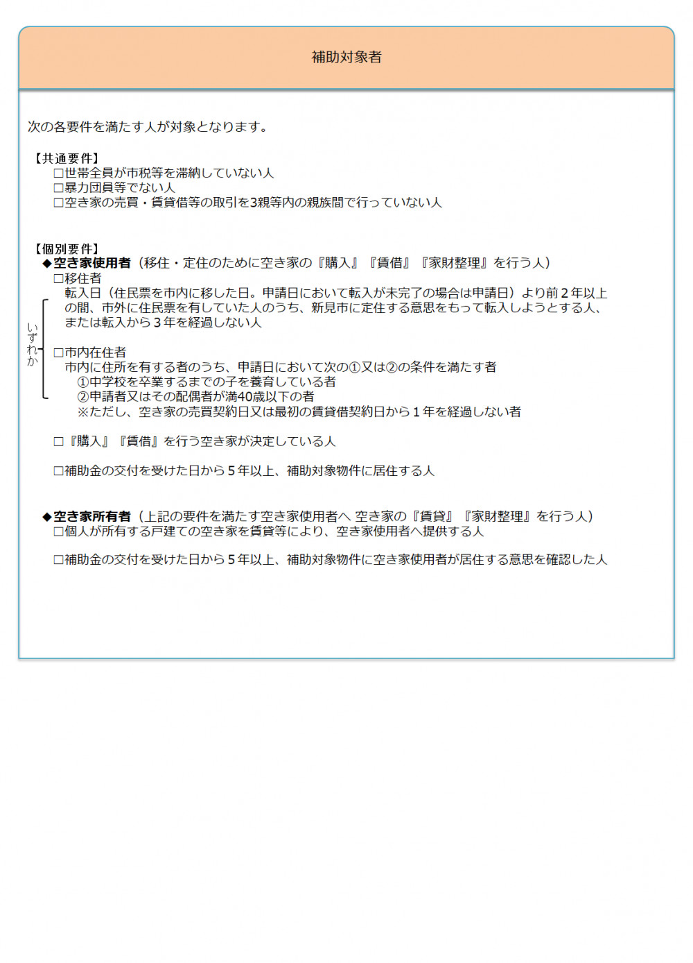
空き家の購入・改修・家財整理の経費を助成(空き家活用推進事業補助金)
【重要】
※補助要件の確認および添付資料のご案内のため、事前に相談をお願いします。
※補助金の交付決定には一定の期間を要しますので、予めご了承願います。
※予算がなくなり次第、受付を終了します。
※事業終了後、速やかに実績報告書を提出してください。(完了後20日以内に提出)



■印刷用のチラシはこちら
≪
チラシ≫
■制度の詳細はこちら
≪
要綱≫
■水道・下水道に関する指定工事店一覧はこちらから
| 水 道 | 下水道 |
≪様式集≫
【交付申請】
■空き家活用推進事業補助金交付申請書
■収支計画書(申請書と合わせて提出してください)
■誓約書(申請書と合わせて該当する様式を提出してください)
■承諾書(申請に必要な場合に申請書と合わせて提出してください)
■納税等状況調査同意書(申請書と合わせて提出してください)
納税等状況調査同意書.xlsx 納税等状況調査同意書.pdf
【実績報告】
■空き家活用推進事業補助金実績報告書
■収支決算書 (実績報告書と合わせて提出してください)
【補助金交付請求】
■請求書
このページに関するお問い合わせ先
産業部 移住定住推進課 移住定住推進係
電話 0867-72-6114

